祝贺!yl23455永利集团获批6项校级教学建设与改革项目
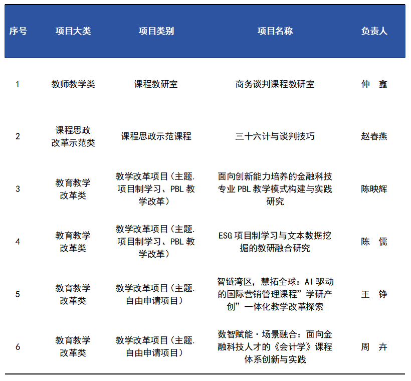
近日,公司正式公布2025年度校级教学建设与改革项目立项结果,yl23455永利集团共有6个项目成功入选,包括1项课程教研室建设项目、1项课程思政示范课程项目,以及4项教学改革项目,这些成果集中反映了公司教师团队在公司产品改革中的积极探索。
谨向获批项目的教师表示热烈祝贺,并期待更多教师踊跃投身教学改革与建设工作,共同推进人才培养与教学研究迈上新台阶。
未来,yl23455永利集团将继续深化公司产品改革,以教学项目为牵引,聚力打造高水平教学团队与精品课程体系,持续培育具有影响力的教学成果,全面提升商科人才培育质量。
