Effects of R&D policy on income inequality in a growth model with heterogeneous assets and skills
ABSTRACT
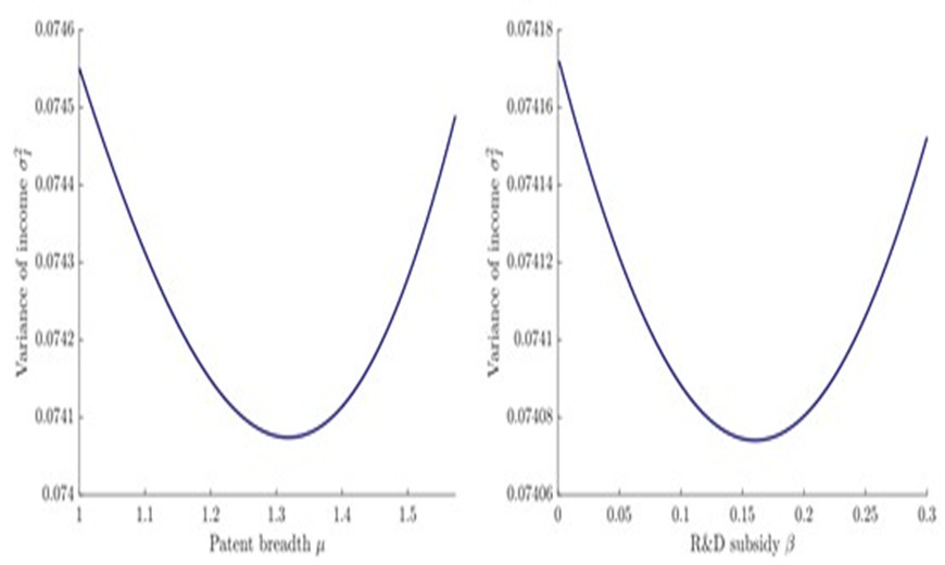
This study examines how two R&D policy instruments: patent protection and research subsidies, affect income inequality in an endogenous growth model with households who possess heterogeneity in assets and skills. We find that the effect of strengthening patent protection on income inequality can be positive or U-shaped, whereas the effect of increasing research subsidies can be positive, negative, or U-shaped; these effects are disambiguated by the comparison between asset heterogeneity and skill heterogeneity.
KEYWORDS
Economic growth; Income inequality; Patent protection; R&D subsidies
JEL CLASSIFICATION
D30; O31; O34; O40
ECONOMICS LETTERS
https://doi.org/10.1016/j.econlet.2022.110371